Profil Perusahaan
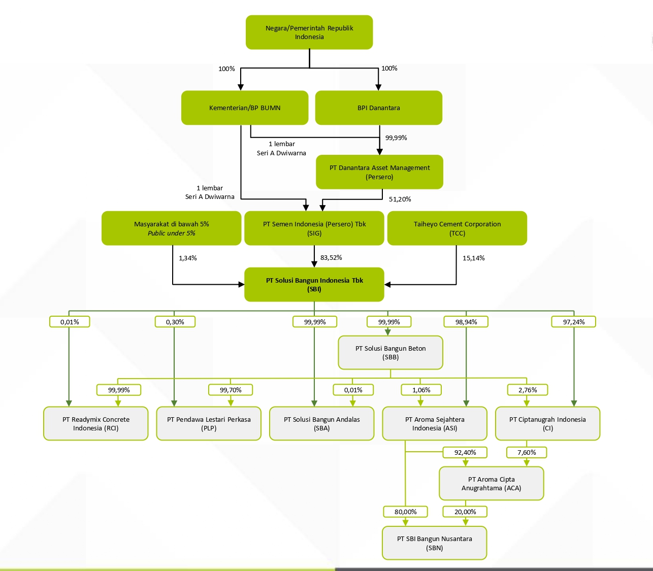
PT Solusi Bangun Indonesia Tbk (SBI) adalah perusahaan publik di Indonesia dengan mayoritas sahamnya (83,52%) dimiliki dan dikelola oleh PT Semen Indonesia (Persero) Tbk atau SIG.
Solusi Bangun Indonesia menjalankan usaha yang terintegrasi terdiri dari semen, beton siap pakai, agregat dan layanan pengelolaan limbah. Solusi Bangun Indonesia mengoperasikan empat pabrik semen di Narogong (Jawa Barat), Cilacap (Jawa Tengah), Tuban (Jawa Timur), dan Lhoknga (Aceh), dengan total kapasitas 14,8 juta ton semen per tahun dan mempekerjakan lebih dari 2.000 karyawan.

VISI
Menjadi Perusahaan Penyedia Solusi Bahan Bangunan Terbesar di Regional
MISI
- Berorientasi pada kepuasan pelanggan dalam setiap inisiatif bisnis.
- Menerapkan standar terbaik untuk menjamin kualitas.
- Fokus menciptakan perlindungan lingkungan dan tanggung jawab sosial yang berkelanjutan.
- Memberikan nilai tambah terbaik untuk seluruh pemangku kepentingan.
- Menjadikan sumber daya manusia sebagai pusat pengembangan perusahaan.


Semangat Kami
Sebagai bagian dari SIG, Solusi Bangun Indonesia terus bertranformasi untuk beradaptasi pada perubahan dan membangun kondisi kehidupan yang berkelanjutan bagi generasi mendatang. Go Beyond Next mewakili keberanian kami untuk bertindak selangkah lebih maju dan selalu melampaui jangkauan.



